免费咨询热线

0571-852787786

YYVIP易游技术文档

ARTICLES

当前位置: 首页 > YYVIP易游技术文档

yy.vip易游-中国半导体第三方实验室检测市场研究报告

更新时间:2026-02-15点击次数:

  YYVIP易游·(中国有限公司)官方网站-半导体检测分析是半导体市场发展到一定规模所衍生的服务形态。半导体检测分析作为半导体设计、制造、封装、测试流程中的重要步骤,是指运用专业技术手段,通过对半导体产品的检测以区别缺陷、失效原因、验证产品是否符合设计目标或分离好品与坏品的过程。随着半导体投资金额越来越巨大,为保证半导体芯片、器件等产品的制造良率,在半导体产品整个生产工艺中,包括设计、制造、封装中的各个环节都要进行反复多次的检验、测试,需要通过大量的检测对质量进行评估,保证每个环节的制造过程符合规范、质量达标。

  半导体检测根据检测环节、检测项目的不同,可以分为第三方实验室检测服务和量产测试。第三方实验室检测服务主要包括功能测试和物理验证等,通常又称为实验室测试或特性测试,通常由第三方检测实验室为芯片设计公司提供服务。量产测试主要是模拟芯片的大规模生产测试,确保出货给客户的每一颗芯片质量过关。第三方实验室检测和量产测试有连续性,量产测试是保证产品与工程批的一致性。

  随着中国大陆半导体产业的快速发展,国内涌现出越来越多的上下游半导体企业,形成了一个强大的产业链,这些企业对实验室分析存在切实需求,但众多企业的需求量不足以投入百万或千万美元级的资金设立实验室和采购扫描电子显微镜等高端设备。另外,人员成本和技术门槛日益提高,在这种背景下第三方采购相关分析设备建立商业实验室应运而生。

  半导体第三方实验室检测服务即由第三方检测实验室为芯片设计企业、晶圆代工企业和封装企业提供服务,在芯片量产之前、量产中均进行严格的验证测试,协助提高芯片生产效率。半导体产能规模化与产品高端化令该市场需求逐渐增加,相较于传统一体化封测厂商与专业第三方晶圆/成品测试,半导体第三方实验室服务具备五重优势。

  中国大陆半导体第三方实验室服务的发展历程主要可以划分为3个阶段。20世纪50-80年代,1955年底中国亚热带电器器材研究所在广州成立,即现在的赛宝实验室;20世纪80年代初,五所成立中国第一个成建制的失效分析实验室,专门开展电子元器件失效分析工作和相关技术开发;21世纪初开始,欧美、中国台湾地区等第三方检测机构进入中国大陆市场,并占据中国半导体检测大部分市场份额,中国本土民营第三方检测机构也开始诞生发展,本土半导体第三方实验室服务机构成立,国内半导体第三方实验室服务行业进入快速发展时期。

  随着国内半导体产业的发展,国内半导体第三方实验室检测分析市场环境日益成熟,市场竞争也日趋激烈。根据中国半导体协会数据,预计到 2024 年,我国半导体第三方实验室检测分析市场规模将超过 100 亿元,2027 年行业市场空间将有望达到 180-200 亿元。

  半导体第三方实验室检测服务是专业性较强的细分领域,具备明显的技术壁垒,需要极强技术实力才能具备提供检测服务的能力。检测对象涵盖晶圆、芯片及封装器件,涉及不同制程节点、封装形式及应用场景,需要对器件电学性能、可靠性及失效机理进行系统测试与分析,对半导体器件物理、工艺工程及测试工程等综合技术能力提出较高要求。同时,检测项目具有复杂性和定制化特征,不同客户在工艺平台、产品结构及质量标准方面差异较大,检测方案需根据具体产品进行设计与调整,对工程经验和方法学积累依赖程度较高,新进入者在短期内难以形成成熟、稳定的技术体系。

  半导体检测业务种类极其繁多,很多项目需要申请专门对应的资质,且资质都有一定有效期,这需要多年不断发展积累才能逐步构建一个完成的覆盖体系,一家新进入公司很难快速具备这样的能力。

  在第三方测试服务商选择时通常需要进行严格的资质验证,合作前对供应商的生产能力、产品工艺、质量、技术水平等进行充分考核。由于更换服务提供方需面临较大的质量控制风险并承担时间成本,因此客户倾向于与检测机构形成长期、稳定的合作关系。市场新入者需要更大的投入才能成功创立新的品牌和突破市场已有的品牌壁垒,且很难在短时间内建立忠诚度。

  半导体第三方实验室检测需要配置多类高精度、专业化检测设备,设备单价较高,整体投入规模较大。同时,相关设备更新迭代较快,需要持续资本投入以维持检测能力和技术水平,对新进入者形成一定的资金壁垒。

  第三方实验室检测服务主要包括功能测试和物理验证等,这部分通常由第三方实验室为芯片设计企业和晶圆代工企业提供服务,主要涵盖可靠性分析(RA)、失效分析(FA)、材料分析(MA)、信号测试、芯片线路修改等,其中比较重要的包括可靠性分析、失效分析、材料分析等。相较于晶圆测试、成品测试等后道检测,可靠性分析、失效分析以及材料分析等实验室检测则贯穿半导体全产业链,检测对象包括产业链任一环节、量产前或量产后的样品,帮助企业加快研发进度、改进生产工艺。

  可靠性分析(Reliability Analysis,RA),是指在特定实验条件下对产品的寿命特征、环境适应能力等进行测试与评估,通过模拟实际或加速使用环境,对产品性能变化情况进行分析,研究在特定时间和特定使用条件下产品实现既定功能的稳定性和可靠性。

  半导体芯片和器件的可靠性直接影响终端产品的性能和使用寿命。通过开展可靠性分析可在模拟环境等实验条件下提前暴露产品在设计、工艺或材料方面可能存在的潜在缺陷,并据此进行可靠性筛选及产品设计和工艺的持续改进,从而提升产品整体质量水平。同时,可靠性检测分析结果亦可作为产品质量的重要评价依据,用于对外证明产品在规定条件下的可靠性特性。

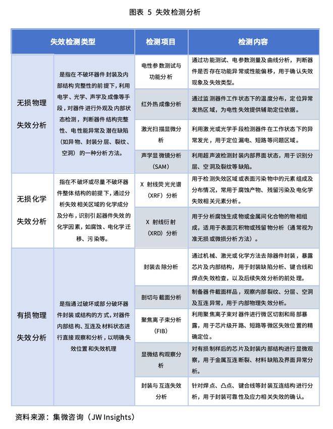
  失效分析主要指通过实验分析手段判断元器件既有的失效现象、形式(失效模式),查找失效原因,确定失效的物理化学过程(失效机理),为纠正设计、工艺改进等预防类似失效的再发生,提升集可靠性等提供支撑。通常,失效分析分为无损失效分析(又称非破坏性分析)和有损失效分析(又称破坏性分析)。

  用于集成电路失效的定性、定量和结构的分析方法,相应地也分为无损失效分析方法和有损失效分析方法。无损失效分析不会改变集成电路失效的现有状态,不会影响集成电路的各项性能;有损失效分析会改变集成电路失效的现有状态,且是一种物理的(有时也有化学的)、永久的改变。破坏性物理分析是为防止有明显缺陷或潜在缺陷的集成电路等被使用,而在指定时机、指定机构随机抽取适当样品,进行一系列破坏性和非破坏性的物理试验和失效分析,是破坏性分析的一类。

  为了防止在失效分析过程中丢失失效证据或因不当顺序引入新的人为的失效机理,失效分析应按一定的流程进行。

  材料分析(Material Analysis,MA)主要指对样品进行材料成分及结构的分析,包括化学组分、元素、元素价态、元素百分比、元素分布结构等。通过光谱分析、能谱分析、质谱分析等高精度表面微区分析技术,以及透射电子显微分析等高精度形貌分析技术,实现对样品的结构组织分布、元素比例构成、污染物情况等深入分析判断。

  材料分析可分为三大方面:材料结构的测定、材料形貌观察和材料成分分析。材料成分分析主要是指通过各种检测手段对样品的成分进行定性定量的分析。常用的分析方法主要有化学分析法、质谱法、光谱法、X射线能量色散谱法(EDX)和电子能谱法。

  根据 WSTS 数据,全球半导体市场规模在 2016至2024年期间由3389 亿美元提升至 6276 亿美元,复合增长率为8.03%。近年来,人工智能浪潮下大模型的快速发展推动了智算中心及边缘端、终端等应用场景需求不断增长,2025 年全球半导体市场规模预计同比增长 23.0%,有望达到 7725 亿美元。2026 年全球半导体市场规模将突破 9755 亿美元,同比增长超 25%,逼近万亿美元大关。

  随着高端逻辑芯片国产替代进程持续推进以及存储芯片产能逐步释放,国内半导体市场规模保持稳步增长态势。同时,中国仍是全球最大的半导体需求市场之一,在人工智能、数据中心、智能终端及汽车电子等下游应用带动下,逻辑芯片与存储芯片需求结构持续升级。

  未来,随着半导体产业不断扩张以及国产化替代趋势下,国内半导体第三方检测分析需求将快速增长。

  IC设计公司是集成电路测试行业最大的需求方,在Fabless模式下,IC设计公司专注于芯片设计,自身不具备制造、封装和测试的能力,因此需要选择封测一体企业或独立的第三方测试企业来完成晶圆和芯片成品的测试需求。封测厂也是半导体测试服务的需求方。封装是“封测一体厂商”最核心的业务,测试是第二大业务,随着先进封装制程的资金投入越来越大以及测试技术难度的提升,封测厂将测试业务外包给第三方测试企业的比例逐步提升。

  IDM企业覆盖芯片设计、制造、封装、测试全流程,IDM公司的封测产能一般不对外,测试产能全部服务于内部设计和制造的产品,但随着行业竞争加剧以及先进制程资本支出急剧上升,为专注于设计和制造等核心环节,IDM企业有意减少封测环节的投资,将部分测试需求外包给封测一体企业、独立第三方测试企业来完成。

  晶圆代工厂为服务内部产能,通常会配备少量晶圆测试产能,一旦测试需求超过晶圆代工厂负荷,晶圆代工厂就会将测试外包给独立的第三方测试企业或封测厂完成。

  检测分析行业为各产业升级发展提供支撑性服务,与下游细分行业融合发展,新兴领域检测市场受益于新兴领域自身的高速发展,在整体检测检验市场中的收入占比逐渐提升。根据集微咨询测算,2025年全球第三方实验室检测服务市场规模为54.3亿美元,预计2027年市场有望达到78.6亿美元。

  同时半导体产业国产化必然经历反复研制与试验的过程,推动半导体检测需求增长。再国产化趋势背景下,我国半导体产业链不断完善,国内已陆续涌现一大批优秀的芯片设计、芯片制造及封测厂商,也为国内半导体第三方检测分析市场提供了发展契机。根据中国半导体协会数据,预计到2024年,我国半导体第三方实验室服务分析市场规模将超过100亿元,2027年行业市场空间有望达到180-200亿元,年复合增长率将超过10%。

  半导体第三方实验室服务主要面向半导体设计企业,因此半导体设计企业产值直接影响半导体第三方实验室服务市场规模。从半导体设计产业销售情况来看,根据中国半导体协会数据,2025年中国半导体设计行业销售额预计为8357.3亿元,同比增长29.4%,重回增长高速区间。既便去掉IDM的数据,芯片设计业的增速仍然超过20%。中国半导体设计行业是自2000年以来唯一未出现过周期性衰退的细分领域,2006-2025年20 年间年复合增长率达19.6%,2016–2025 年近 10 年年复合增长率为18.6%,仍保持较高水平。

  在人工智能、电动汽车等新一轮技术与应用浪潮持续拉动下,叠加国产化趋势长期推进,国内芯片设计行业具备长期增长动能。

  近年来,国内设计企业迅速扩张,2025年国内芯片设计企业的数量已达到3901家,比2024年的275家,数量增长了7.1%。

  IC设计领域,近年来本土集成电路设计厂商加速崛起,快速实现技术突破,产品逐步向高端推进,并得到了市场的认可。芯片设计领域的快速成长代表了国内半导体行业逐步向产业链高附加值地带拓展,同时也迅速提升了对半导体检测分析的需求,为半导体第三方实验室行业带来了广阔的市场机遇。

  根据集微咨询对龙头上市半导体设计企业成本分析,第三方实验室服务成本约占企业销售额的1%-2%,而在创业型公司中,由于处于产品开发阶段,第三方实验室服务成本的占企业销售额比例会远高于上市龙头企业,但由于这部分企业体量较小,报告选取1.5%作为当前第三方实验室服务市场规模的估算比例。2025年,国内销售额超过1亿元人民币的设计企业数量达到831家,较2024年增加100家,增长率达13.7%。随着设计企业规模不断扩大,第三方实验室服务成本在其销售额中的占比将有所下降。

  根据集微咨询测算,2025年中国第三方实验室服务市场规模为112.8亿元,预计2027年市场有望达到158.7亿元。

  在设计环节,第三方实验室需求的主体由设计侧失效分析(Design FA)与可靠性分析(RA)构成,其他分析需求合计占比不足10%。设计侧失效分析,受益于国内设计公司的扩张以及先进封装(Chiplet、2.5D/3D )渗透率提升,先进封装结构下传统检测分析方法难以触及,从而大幅增加了对3D X-Ray和FIB电路修补等高端分析能力的需求,同时Fabless设计公司数量的增长也持续拉动这一高频、碎片化的研发除错服务。可靠性分析需求,主要受益于新能源汽车的爆发式增长,车规级芯片强制要求长周期老化(Burn-in)和AEC-Q100等严苛认证,以及第三代半导体(SiC/GaN)器件的广泛应用,这些材料在高电压、高频率、高温度环境下的特殊失效机理要求更严格的可靠性筛选标准。

  在晶圆代工制造环节,随着制程节点持续微缩及器件结构由二维向三维演进(如 GAA 架构、3D NAND 多层堆叠),传统光学与常规电性监控手段逐步受限,晶圆厂在量产监控与良率工程中对第三方高端分析能力的依赖不断增强,核心需求集中于材料分析(MA)与晶圆厂失效分析(Fab FA)两大方向。

  材料分析(MA)主要应用于工艺开发、量产监控及制程稳定性管理。随着工艺节点不断迭代、架构FinFET 向 GAA 演进,以及 3D NAND 堆叠层数持续提升,传统分析手段难以满足需求,高端 TEM、SIMS、SEM 及 FIB 制样等技术成为先进制程的基础分析工具。基于其在生产中的关键作用,该业务呈现出高频次、强标准化、需求刚性的鲜明特点,并因此成为晶圆厂制造端外包中规模最大的板块,占比通常高达70%–80%。

  晶圆厂失效分析(FA)主要面向良率异常、新工艺导入及产线爬坡阶段的复杂问题,通过缺陷定位、逐层去层及电性与物理归因,协助晶圆厂快速识别失效机理并提升良率水平。该类业务呈现出技术门槛高、非标准化、单项目价值量较高的特征,主要用于晶圆厂内部实验室难以覆盖的应用场景,占制造端外包需求的约20%–30%。中国大陆主要晶圆代工厂2024年等效8英寸产能增加59万片/月,预计2025年产能增加约在102万片/月左右。

  根据集微咨询测算,新增1万片/月产能对应的来自晶圆代工企业的第三方实验室服务市场空间增量约为1000-1500万元,因此2025年该部分市场增量约在12.7亿元左右,且随着已规划产能的逐步释放,预计2026年和2027年该部分市场空间将达到18.7亿元和22.8亿元。

  随着人工智能(AI)、5G等关键技术持续落地的推动下,半导体产业需求快速增长,国内半导体第三方实验室检测服务市场也迎来强劲扩张,市场前景广阔。集微咨询预计,2025年中国半导体第三方实验室检测服务市场规模将达到约125.5亿元,至2027年有望进一步增至181.5亿元。

  半导体第三方实验室服务市场最早起源于中国台湾地区,在中国大陆市场,主要参与企业包括宜特科技、闳康科技、苏试试验、季丰电子、赛宝实验室、胜科纳米等。其中,季丰电子与胜科纳米作为国内较早布局并持续推进第三方实验室服务国产化的代表性企业,已在材料分析、失效分析及可靠性分析等领域形成较为完善的服务能力,获得了国内半导体客户的广泛认可。同时,华测检测、广电计量等综合性第三方检测机构亦在积极加大对半导体检测领域的布局力度。

  目前,我国半导体检测行业处于快速发展阶段,整体呈现出市场主体数量较多、单个机构规模相对较小的竞争格局。半导体第三方实验室服务市场整体集中度较低,各检测机构在技术能力与质量控制水平、管理经验及经营模式等方面仍存在一定差异,行业内企业的品牌效应与规模效应尚未充分显现。

  闳康科技成立于2002年,于2009 年在中国台湾上柜。闳康是一家涵盖电子、电机、材料分析实验室的技术服务公司,服务范畴涵盖了电子产品设计阶段的快速除错与实体验证,以及微、奈米产品元件故障区域的精准定位、结构观察、材料成分等各种静态、动态测试分析;制程开发、制程整合、基础学术研究、品质管制等等。闳康目前已是全世界产量、效率领先的量产服务实验室,也是半导体大厂所倚重的材料分析、失效分析、可靠性分析的合伙伙伴。目前,闳康实验室布局在中国台湾、上海、厦门、苏州、日本等地。

  宜特科技股份有限公司成立于1994年,于2004年在中国台湾上柜。宜特是以提供分析技术服务为主要业务的公司,可提供服务包括故障分析、可靠度验证、材料分析、化学/工艺微污染分析、信号测试等,客户覆盖IC 设计、晶圆制造、封装测试及系统厂商等半导体产业链主要环节。2019 年,宜特向苏试试验出售其原在中国大陆地区的相关业务资产,交易完成后,宜特在中国大陆地区的业务布局发生调整,其半导体检测分析业务以中国台湾地区为主要开展区域。

  苏试试验仪器股份有限公司,前身是苏州试验仪器总厂,创建于1956年,于2015年在创业板上市。2019年收购上海宜特,进军集成电路检测领域。宜特检测拥有国内首家全覆盖电子产业链上中下游的第三方验证分析实验室,具备集成电路全产业链可靠性试验、验证分析能力,客户涵盖海思、韦尔等知名企业。目前在国内服务过的客户包括北方华创、中芯国际、华虹宏力、汇顶科技、紫光展锐、长电科技、华天科技、通富微电等1000多家客户。

  上海季丰电子股份有限公司,成立于2008年,公司致力于集成电路及相关领域内的软硬件及设备研发与专业技术服务,为客户提供一站式的综合解决方案,主要服务内容包括可靠性认证、失效分析、材料分析、化学分析、极速封装、测试开发及量产等。公司在客户规模、技术能力、市场区位等方面,均已形成了较强的综合市场竞争力,市场地位较为突出,已发展成为我国最具规模的第三方半导体检测分析实验室之一。相较于目前国内其他第三方半导体实验室服务企业,季丰电子平台化能力出众,能为客户提供“综合一站式”的服务,及定制化软硬件的开发及有特色的仪器设备;全面覆盖集成电路、新能源、新材料、新装备等领域内的软硬件及设备研发与专业技术服务;资质突出,季丰Lab具备CNAS、CMA、17025等多项第三方实验室资格,同时具备AECQ100、Q101、Q102的能力,可承接通过国家级集成电路产业集群车规电子可靠性、上海市车规电子可靠性平台德国项目。

  胜科纳米,创始人最初于2004年在新加坡创立商业化第三方检测分析实验室,2012年在苏州成立胜科纳米形成境内外业务布局,2025年在科创板上市。目前,除新加坡、苏州两地设有实验室外,已在南京、福建建立实验室,并在马来西亚设立市场服务团队,持续扩张检测分析服务半径,逐步跻身半导体第三方检测分析行业前列。客户类型覆盖芯片设计、晶圆代工、封装测试、IDM、原材料、设备厂商、模组及终端应用等半导体全产业链,目前已累计服务全球客户2,000余家。公司典型客户包括国内外知名芯片设计厂商卓胜微、高通、博通;国内头部晶圆代工厂华虹集团;全球封测巨头日月光、长电科技;全球领先半导体设备供应商应用材料、北方华创;国内显示面板龙头京东方、天马微;国内LED芯片龙头华灿光电等。

  赛宝实验室,全称工业和信息化部电子第五研究所(中国赛宝实验室),又名中国电子产品可靠性与环境试验研究所,成立于1955年,是我国最早从事可靠性研究的专业机构之一。实验室提供覆盖从材料到整机、从硬件到软件、直至复杂系统的综合技术服务,包括计量认证、试验检测、分析评价、数据服务、软件测试、信息安全、技术培训、标准信息、工程监理、节能环保及专用设备和软件研发等。在半导体集成电路测试领域,赛宝实验室可开展电路设计验证、测试程序开发、成品测试、设备租赁、老化筛选、失效分析、可靠性评价等业务,同时提供相关测试技术人才培训。目前,实验室已在广州、苏州、北京等地建立多个实验室,为全国范围的客户提供服务。

  华测检测认证集团股份有限公司成立于2003年,于2009 年在创业板上市,2022 年末,公司以人民币 1.63 亿元收购中国台湾地区第三方实验室蔚华科技在中国大陆的全资子公司——蔚思博 100% 股权,进一步完善其在半导体第三方检测与分析服务领域的业务布局。目前,华测检测的半导体相关业务主要包括可靠性验证(RA)、静电防护能力测试(ESD/LU)、失效分析(FA)、动态电性失效分析(Dynamic EFA)与IC电路修补(FIB)等检测服务。

  广电计量检测集团股份有限公司成立于2002年,2019 年深交所上市。广电计量是一家全国化、综合性的国有第三方计量检测机构,主要包含计量服务、检测业务和 EHS 评价服务,其中检测业务主要包含可靠性与环境试验、集成电路测试与分析、电磁兼容检测、食品检测、化学分析以及生态环境检测等。2019 年起,广电计量开始布局集成电路检测与分析,在上海筹建分析测试平台,并逐步在广州、成都、无锡等地开展实验室建设,为客户提供失效分析(FA)、可靠性验证(RA)等半导体检测服务。

  近年来,《关于印发新时期促进集成电路产业和软件产业高质量发展若干政策的通知》等政策提出大力推动集成电路等产业创新发展,鼓励集成电路设计、装备、材料、封装、测试企业和软件企业发展。同时要求各部门、各地方要尽快制定具体配套政策,加快政策落地,确保取得实效,推动我国集成电路产业和软件产业实现高质量发展。强有力的政策支持为半导体产业发展提供了坚实保障,也为第三方实验室服务行业带来了良好的发展机遇。

  在第三方实验室服务企业方面,随着我国质量检验检测行业逐渐的市场化,国家逐步放开对行业的监管,允许民营企业和外资企业进入质量检验检测行业,提供第三方实验室服务。同时,为规范行业发展国家陆续出台了相应的政策。半导体第三方实验室服务从属于检验检测认证服务,“十四五规划”已明确提出推动生产性服务业融合化发展,检测服务向专业化和价值链高端延伸。

  Labless可能成为影响半导体产业重要的运行模式,能够解决半导体行业设备和人才短缺的痛点。顺应市场发展需求,许多高科技和创新企业不需要自己花大笔投资建设大型分析实验室和测试平台(Lab),而将材料分析、失效分析和可靠性分析等业务委托给专业第三方实验室完成,实现“无实验室(Labless)”运营。企业可以专注于核心研发和生产,提高效率、降低成本,并享受专业化服务。在垂直分工模式日益成熟的背景下,实验室测试业务外包趋势明显,Labless有望继Fabless模式后,成为半导体产业的重要发展方向。

  国务院发布多维度政策加大对本土集成电路产业的支持,构建新型制推动集成电路产业高质量发展。长期来看,随着上游晶圆制造和芯片设计快速增长,相关测试服务需求也将同步放量。短期来看,出于供应链安全和本土厂商技术能力提升考虑,更多测试订单可能向国内转移,国内第三方实验室逐步替代国外厂商,抢占市场空间。

  集成电路验证与分析实验室建设投入大、时间长,资金、技术壁垒高。企业必须拥有专业认证证书及符合国际、国内标准的完善仪器设备,自建实验室需要大量的设备投入及一定的建设周期,因此对检测企业的资本投入要求较高。集成电路产业已经进入高性能时代,产品多元化程度和复杂程度越来越高,要求测试企业保持行业前瞻性和多元布局能力来维持长期市场竞争力。此外,设计阶段的验证分析不仅要依靠精密的测试设备,检测技术人才需同时具备测试技术和芯片设计、制造及封装知识。

  随着国内的第三方实验室服务机构数量越来越多,目前规模较大的企业数量较少,且几乎都以各自的细分领域业务为主,企业缺乏沟通、交流与合作,造成资源分散、竞争力差、某些领域的缺失,从而导致国内第三方实验室服务在市场竞争中面临巨大挑战。因此,随着国内第三方实验室服务市场的逐步成熟,行业必将进行资源整合再分配,实现其资源共享、优势互补,主要体现行业服务综合性和平台化发展。目前随着科技的快速发展,像季丰电子、宜特科技等企业也开始填补自己工程技术版图的缺失部分,也逐渐向“一站式”服务,建立一站式公共服务平台,为客户节约大量时间和成本,以提高客户的工作效率能给机构本身、企业和社会带来了巨大的社会效益和经济效益。未来缺乏一站式平台化服务能力的企业将逐渐被合并或淘汰,综合性平台化服务将成为行业发展新趋势。

  目前由于成本和开发周期的需求,第三方实验室检测不仅为设计企业提供测试方案,并为企业户提供检测方案中探针卡、卡板等专用检测硬件,软硬件一体的验证加速服务,并在同一环境下获得结果反馈,推动后续设计进程。联合产品为用户缩短流片周期、提升验证效果、降低运维难度提供了平台级支撑,同时增强企业综合实力和市场竞争力。随着国产需求增加,软硬件一体化方案有望成为行业主流模式。返回搜狐,查看更多

扫码加微信

服务热线

0571-852787786

浙江省杭州市拱墅区环城北路165号汇金国际大厦

laicailaicai@163.com

Copyright © 2025-2030 YYVIP易游公司 版权所有 非商用版本    备案号:浙ICP备16025998号-1

sitemap.xml